تقديم
|
يمكن استخدام هذه البطاقة كمفتاح آلي لتشغيل الضوء عند حدوث الظلام. |
مواصفات البطاقة
|
المدخل - تيار مستمر 12 فولط / 55 ميليأمبير |
Input - 12 V @ 55 mA |
|
مخرج المرحل - NC-C-NO |
Relay output - NC-C-NO |
|
صمام ضوئي يشير اشتعاله إلى اشتغال البطاقة أو توقفها |
Power-On LED indicator |
|
صمام ضوئي يشير اشتعاله إلى اشتغال المرحل أو توقفها |
Relay On LED indicator |
|
تضم رأسا لتوصيلها بالطاقة |
Power Battery Terminal (PBT) for easy relay output connection |
|
4 ثقب في البطاقة من أجل الثبيت قطرها 3.2 ملم |
Four mounting holes of 3.2 mm each |
|
تصميم في بطاقة قياسها 44×49 ملم |
PCB dimensions 44 mm x 49 mm |
الأجزاء الرئيسية
|
العربية |
الرمز في الدارة الكهربائية |
الكمية |
القيمة أو الصيغة |
|
موصل |
CN1 |
1 |
بثلاث منافذ |
|
CN2 |
1 |
منبع الطاقة بمنفذين |
|
|
مكثف |
C1 |
1 |
10 uF, 50 V |
|
C2 |
1 |
0.1 uF |
|
|
صمام ثنائي |
D1 |
1 |
1N4007 |
|
صمام ضوئي LED |
D2 |
1 |
أحمر |
|
D3 |
1 |
أخضر |
|
|
مقاومة متغيرة |
PR1 |
1 |
47 KOhm |
|
مقحل (ترانزستور) |
Q1 |
1 |
BC547 |
|
مرحل |
RE1 |
1 |
12 V |
|
مقاومة ضوئية |
R2 |
1 |
LDR |
|
مقاومة |
R1 |
1 |
33 KOhm |
|
R3, R4 |
2 |
1 KOhm |

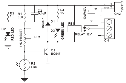
الدارة الكهربائية
|
|
لا بد من قراءته
|
من فضلك اضطلع على المقالات الثلاث التالية ولو بنظرة خاطفة إذ أنها مهمة في تحويل الدارات الكهربائية إلى بطاقات إلكترونية بمهنية عالية وبصنع يدك فقط:
|
تموضع المركبات
|
تصميم في بطاقة قياسها 44×49 ملم. وبالتالي يمكنك الإستعانة بالصورة جانبه من أجل تنفيذ واحدة مماثلة خاصة بك.
قم بتحميل التصميم من الرابط التالي:
|
|
تركيب
|
هذا هو التركيب النهائي لهذه البطاقة وهي في شكل مصغر. |
|
تأليف
تأليف: Rajkumar Sharma
الموقع الإليكتروني: www.rajkumarsharma.com
ترجمة بتصرف: محمد السهلي
المراجع
http://www.electronics-lab.com/projects/motor_light/015/index.html
http://www.anykits.com/



