تقديم
|
كان السبب وراء إنجازي لهذا المشروع هو أن بيت أصابه فيضان جراء انكسار أنبوب ماء وسط الليل مما أدى إلى إحداث خسائر كثيرة. الأثاث الخشبي والأجهزة الإليكترونية المنزلية كلها أثلفت بسبب المياه. وهذا هو الشيء الذي دفعني إلى التفكير في إنجاز آلة بسيطة تعمل على تحسس تسرب الماء وإشعارنا به قبل أن يقع ما وقع.
كما يمكنك تطوير هذا الجهاز عن طريق تصميم صندوق جميل له حتى يمكنك التجارة به. |
|
|
لا بد من قراءته
|
من فضلك اضطلع على المقالات الثلاث التالية ولو بنظرة خاطفة إذ أنها مهمة في تحويل الدارات الكهربائية إلى بطاقات إليكترونية بمهنية عالية وبصنع يدك فقط:
|
الأجزاء الرئيسية
|
العربية إنجليزية فرنسية |
الرمز في الدارة الكهربائية |
الكمية |
القيمة أو الصيغة |
|
مقاومة Resistor Resistance |
R1, R2, R3, R5 |
4 |
10 KOhm |
|
R4, R6 |
2 |
1 KOhm |
|
|
مكثف Capacitor Condensateur |
C1 |
1 |
100 nF |
|
صمام ضوئي LED |
Led1 |
1 |
5 ملم أخضر اللون |
|
Led2 |
1 |
5 ملم أحمر اللون |
|
|
صمام زنير Zener diode |
D1 |
1 |
4.7 V |
|
بوق صغير Piezo |
Piezo |
1 |
Piezo HPE-120 |
|
مقوم كهربائي Voltage Regulator Regulateur de Tension |
VR1 |
1 |
78L05 |
|
متحكم Microcontroller Microcontroleur |
IC1 |
1 |
12F683 SOIC |
|
زر ضغطي Push button Bouton Poussoire |
S1 |
1 |
|
|
صفيحة معدنية Metal strip |
Probe1, Probe2 |
2 |
من الألمنيوم، تمثلان مجسي الجهاز |
|
بطارية Battery Batterie |
Bat |
1 |
9V |
|
صندوق للجهاز Box |
1 |
الدارة الكهربائية
|
|
|
تم استعمال ميكروكنترولور صغير الحجم هو SOIC 12F683. عند تماس الماء بالقطبين Probe 1 و Probe 2 تتحرك الدارة فيتم إصدار صوت من البوق الصغير Piezo. |
التصميم
|
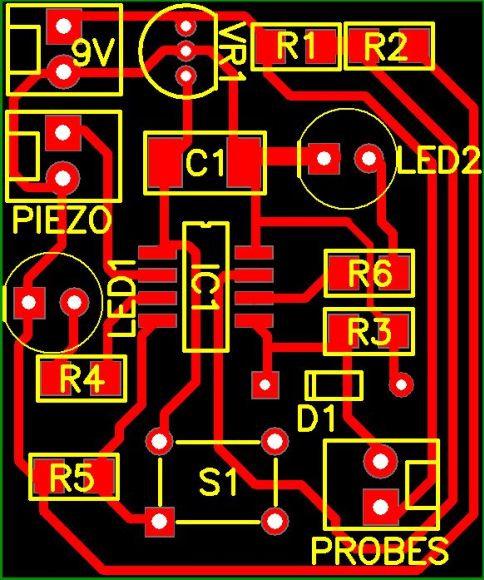
بالإعتماد على المقال الثاني في لا بد من قرائته يمكنك انجاز البطاقة الإليكترونية بسهولة. قم بتحميل التصميم من الرابط التالي: قبل طباعتك إياها اجعلها على هذا القياس: 27.02×32.41 ملم. استعن بالصورة الثانية من أجل وضع المركبات بشكل صحيح في مواقعها على البطاقة. |
|
|
تركيب
|
يمكنك استعمال صفيحتين من الألمنيوم أو ما شابه من الموصلات لتمثيل القطبين Probe 1 و Probe 2. وهما اللذين سيمثلان حساس الماء. |
|
|
حاول أن تجد صندوقا مناسبا لبطاقتنا الإليكترونية ويا ليث أنك تعمل على جعلها عازلة للماء حتى لا تتلف البطاقة عند وصول الماء للجهاز.
بالنسبة للقطبين فقط تم تعويجهما ليشكل زاوية قائمة. ويجب أن يكونا متوازيين مع بعضهما البعض. |
|
|
والتجميع النهائي للجهاز يكون كما ترى في الصورة.
رغم أن هذا الجهاز قد صنع وثبت بالقرب من أرضية المنزل، إلا أنني أنصح إن كان بالإمكان وضع الجهاز في أعلى الحائط والقطبين يكونان بالقرب من أرضية المنزل فسيكون أحسن لتفادي تلف الجهاز بسبب الماء إذا لم يكن عازلا له. |
|
|
|
|
البرمجة
|
ستبقى مسألة واحدة فقط وهي تحويل الشيفرة التالية إلى الميكروكنترولور الصغير في قلب البطاقة، قم بتحميل الشيفرة التالية: |
اختبار عمل الجهاز
|
قم بتشغيل الجهاز وسترى أن كلا الصمامين الضوئيين يشتعلا.
قم بغمر القطبين في الماء (حد التماس فقط)، وفي هذه الحالة من المفترض أن ينطلق صوت البوق الغير منبها إلى حدوث تسرب للمياه وكذلك سيشتعل الصمام الضوئي الأحمر. لن يسكت البوق الصغير عن الإنذار حتى يتم الضغط على زر الجهاز.
إذا كانت بطارية الجهاز على ما يرام فإن الصمام الضوئي الأخضر سيعطي وميضا كل 10 ثوان. أما إذا ضعفت البطارية وقاربت على الإنتهاء فسيعطي الصمام الأحمر وميضا كل 10 ثوان من أجل استبدالها. |
|
تأليف
تأليف: Rui Cabral
ترجمة بتصرف: محمد السهلي
المراجع
http://www.electronics-lab.com/projects/sensors/006/index.html









