تقديم
|
يمكنك ربط هذا المحول مباشرة ببطاقات أردوينو التي لا تحتوي على وسيلة اتصال مع الحاسوب (مثلا:أردوينو المصغّرة Arduino mini)مما يسمح لها بالاتصال السهل مع الحاسوب.
الصورة المجاورة والصورة التالية تبينانإحدى طرق ربط هذه البطاقة مع بطاقة أردوينو Arduino mini. |
![]() |
|
|
العقل الإليكتروني لهذه البطاقة هـو المركب الإلكتروني FT232، وهو عبارة عن مبدل من صنف UART يعمل كخادم اتصال بين الأجهزة لتتمكن هذه الأخيرة من تـبادل الـمعلومات عبر المنفذ USB.
يأتي العقل الإليكتروني FT232 بأشكال وتعليبات مختلفة كـ SMD و TQFP و SSOP. والشـكل المستعمل هنا هـو FT232RL. |
|
|
![]() |
||
|
هنا تجد النشرة الفنية الخاصة بها والتي تحتوي على العديد من الدارات الكهربائية التي يمكنك أن تبنيها بنفسك للحصول على حلول كثيرة لمشاكل الاتصال بين المتحكم الأصغري والحاسوب:
http://www.ftdichip.com/Support/Documents/DataSheets/ICs/DS_FT232R.pdf |
||
المركبات الإلكترونية الأساسية
|
ستجد في الملف التالي أسماء المركبات الإليكترونية التي ستحتاجها لصنع هذه البطاقة:
|
|
|
|
ولو قمت بتصميم الدارة وتريد وصلها بالحاسوب فستحتاج إلى ملف قيادة القطعة Driver fileوتجده بسهولة هنا: |
لا بد من قرائته
لكي تتمكن من صنع البطاقات الإليكترونية بمهارة فعليك الإطلاع على التالي:
الدارة الكهربائية
|
ستجد رسماً للدارة الكهربائية لهذه البطاقة عند النقر على الملف التالي:
تستطيع من خلال هذا الملف رؤية كيفية توصيل العناصر الإلكترونية مع بعضها البعض بشكل واضح. |
|
|
تصميم البطاقة
|
يمكنك تحميل تصميم البطاقة من الرابط التالي وطباعته مباشرة للقيام بإنجازها كما ورد في "لا بد من قرائته":
أما إذا كنت ممن يجيد برنامج رسم تصميم البطاقات الإليكترونية Eagleفيمكنك إذن تحميل تصميم البطاقة من خلال الرابط التالي:
|
![]() |
|
|
|
|
استخدم برنامج Eagle 6.0أو أي إصدار أخذته منه لتطبع تصميم البطاقة على ورق ثم تقوم بطباعته على سبيكة نحاسية كما تم وصفه تحت البند "لا بد من قرأته". |
|
تموضع المركبات الإلكترونية
|
عندما تنتهي من إنجاز الشريحة الإلكترونية يجب أن تقوم بتثبيت جميع القطع الإلكترونية على الشريحة النحاسية. |
|
|
|
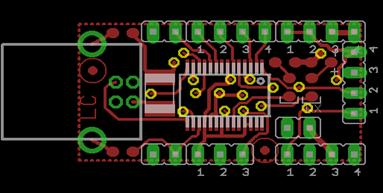
والصورة التالية تبين مسارات الدارة على الوجه العلوي ومواقع المركبات الإليكترونية عليه. |
|
|
الصورة التالية تبين مسارات الدارة على الوجه السفلي. |
|
|
هذه صورة تبين تموضع المركبات الإلكترونية ومواضع الثقب وهي قليلة جدا في هذه البطاقة. |
|
ملاحظة مهمة: قد يسأل أحدهم : لماذا قمنا بعمل خيارFill copperأو ملئ النحاس في الطبقة السفلية، ففي الصورة الثانية التي تعبر عن مسارات الطبقة السفلية نرى كل الدارة مليئة باللون الأزرق؟ لأنه يحتاج لحبر طابعة أكثر فلماذا فعلنا هذا الخيار؟
الجواب على هذا السؤال يكون كالتالي: إن مصممي هذه البطاقة جعلوا من الطبقة السفلية مرجعاً أرضياً (Reference ground) للدارة، أي أن كل المسارات التي يجب أن تربط مع GNDتم ربطها بهذه الطبقة التي هي بدورها مربوطة بالقطب السالبلمصدر التغذية. ولذلك وجب علينا هنا طباعته بهذا الخيار ليكون تنفيذنا صحيحاً للدارة، وبدونه لن يكون هناك مرجع سالب للدارة، وبالتالي لن تعمل بشكل صحيح. |
|
البرمجة
|
يوجد العديد من المشاريع المعتمدة على بطاقة أردوينو ويوجد برنامج خاص لهذه البطاقة ضمن بيئة تطوير متكاملة (أو ما يسمى بـIDE)حتى تستعملها فيما تريد. اسم البرنامج هو Arduinoويمكنك تحميل آخر اصدار له من خلال الرابط التالي: |
|
|
|
يمكنك الاطلاع على سلسلة برمجة العقول الإلكترونية لفهم طريقة برمجة البطاقة الإليكترونية أردوينو.
ملاحظة: لهذه البطاقة تحديداً يجب استعمال الاصدار Arduino IDE 0010أو أعلى لأن الوظائف المتعلقة بالوقت ستكون معطلة. |
تأليف
مهند بسام الرواشدة (الأردن)
البريد الإليكتروني: عنوان البريد الإلكتروني هذا محمي من روبوتات السبام. يجب عليك تفعيل الجافاسكربت لرؤيته. و عنوان البريد الإلكتروني هذا محمي من روبوتات السبام. يجب عليك تفعيل الجافاسكربت لرؤيته.
{jumi [*3]}
إنتاج
موقع اصنعها 2012
المراجع
http://arduino.cc/en/Main/MiniUSB
http://arduino.cc/en/Main/ArduinoBoardMini











