{jumi [*3]}
مصطلحات المقال
|
العربية |
الإنجليزية |
الفرنسية |
|
المتحكم |
Microcontroller |
Microcontroleur |
|
برنامج مشغل |
Driver |
Driver |
|
شيفرة برمجية (كود) |
Firmware |
Code |
|
متذبذب |
Oscillator |
Quartz |
|
لوحة مطبوعة |
PCB |
PCB |
تذكير
|
البطاقة المبرمجة تختلف عن البطاقة البرمجية فيما يلي: البطاقة المبرمجة: نفترص أنك حصلت على ميكروكنترولر. كيف ستبرمجه؟ أو كيف ستدخل فيه برنامجا قمت بإنجازه؟ ستحتاج في هذه الحالة لبطاقة اليكترونية تصلها بالحاسوب لتقوم بتحويل البرنامج إلى الميكروكنترولر. هذه البطاقة تسمى بالبطاقة المبرمجة أو المبرمج. البطاقة البرمجية: هي امتداد للميكروكنترولر. بمعنى آخر أنها تسهل عليك التعامل مع الميكروكنترولر عندما تريد أن تركبه في جهاز ما. وتساعدك أيضا على برمجته. أي أنها تضم أيضا مهام البطاقة المبرمجة. |
ملفات البطاقة
|
قم بتحميل الملفات التالية التي ستحتاجها لإنجاز البطاقة باحترافية: source code, firmware, programming software, schematic and PCB |
الأجزاء الرئيسية
|
العربية |
الرمز في الدارة الكهربائية |
الكمية |
القيمة أو الصيغة |
|
ذاكرة EEPROM |
IC1 |
1 |
93C46 |
|
واجهة FTDI USB UART |
IC2 |
1 |
FT232BM |
|
المتحكم |
IC3 |
1 |
ATtiny2313 |
|
متذبذب كريستالي |
XTAL1 |
1 |
11.0592 MHz |
|
XTAL2 |
1 |
6 MHz |
|
|
منفذ USB |
CN |
1 |
USB |
|
موصل |
CN2 |
1 |
مصفوفة 2×3 |
|
صمام ضوئي |
D1 |
1 |
LED |
|
قاطع تيار إزاحي |
S1 |
1 |
يمكنك اختيار نوع آخر |
|
مقاومة Resistor Resistance |
R1, R4 |
2 |
27 Ohm |
|
R2 |
1 |
10 KOhm |
|
|
R3 |
1 |
2.2 KOhm |
|
|
R5 |
1 |
1.5 KOhm |
|
|
R6 |
1 |
470 Ohm |
|
|
R7 |
1 |
4.7 KOhm |
|
|
R8 |
1 |
220 Ohm |
|
|
مكثف Capacitor Condensateur |
C1 |
1 |
10 uF, 15V |
|
C2 |
1 |
33 nF |
|
|
C3, C8, C9 |
3 |
10 nF |
|
|
C4, C5, C6, C7 |
4 |
22 pF |
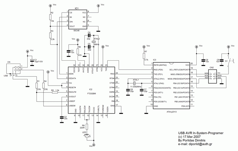
الدارة الكهربائية
|
|
|
كما ترى بأن خطاطاة هذه الدارة بسيطة ومزودة بمركبات كهربائية قليلة أيضا. تم استعمال متذبذب كريستالي 11.0592MHz في دارتنا هذه. تم ربط المركب FT232BM بالمتحكم ATtiny2313 تبعا للمعلومات التي تم إيجادها في ملف عن كيفية استعمال FT232BM. يحتاج هذا الأخير لقليل من المركبات الإليكترونية البسيطة ليشتغل على ما يرام. فعندما ستقوم بإيصال البطاقة بالحاسوب ستظهر لك الرسالة " a new hardware was found" ومن ثم اسم الشركة المصنعة للمركب FT232BM. المركب IC1 عبارة عن ذاكرة تسلسلية من نوع EEPROM وتم إدماجها في الدارة ومن أجل حفظ معلومات المستخدم لهذه البطاقة. يمكن تخزين معلومات عنك وعن البطاقة وكذلك الشيفرة البرمجية المستعملة لبرمحة متحكم البطاقة إلخ. في الحقيقية، يمكن للمرمجة أن تعمل دون استعمال هذه الداكرة ايضا. إذ لم تجدها فيمكنك الا تستعملها. سيقوم الصمام الضوئيD1 بالإشتعال عندما تكون البيانات تنتقل إلى المركب FT232BM أو ترسل عبره. CN1 عبارة عن موصل USB-B، و CN2 عبارة عن موصل بـ 6 أسنان مخصص ليكون مقبسا للمتحكمات AVR التي تود برمجتها. يستعمل قاطع التيار S1 من أجل تزويد الدارة بتيار كهربائي 5 فولط مباشرة من المنفذ USB لحاسوبك. في حالة إذا لم تكن بحاجة إلى تغذية أكبر لبطاقتك فتذكر بأن شدة التيار القصوى التي يزودها المنفذ USB لا تتجاوز 500 ميليأمبير وبالتالي لا يجب أن تتجاوز هذه القيمة.
ملاحظة: أنت لست بحاجة إلى الدارة الكهربائية من أجل صنع البطاقة إلا إذا كنت تريد فهم كيف تعمل البطاقة وتفكر في تطوريها. |
لا بد من قراءته
|
من فضلك اضطلع على المقالات الثلاث التالية ولو بنظرة خاطفة إذ أنها مهمة في تحويل الدارات الكهربائية إلى بطاقات إلكترونية بمهنية عالية وبصنع يدك فقط:
|
التصميم وتموضع المركبات
|
يمكنك صنع هذه البطاقة اعتمادا على طبع تصميمها على الورق ومن ثم تنفيذها طبقا للمعلومات الوادة في المقال الثاني أو الأول في لا بد من قراءته. أما الصورة الثانية على اليسار فهي إنما لتستعين بها عندما تريد تلحيم المركبات الإليكترونية على البطاقة. قم بتحميل التصميم من ملفات البطاقة (أنظر أعلاه). |
|
|
|
|
التركيب
|
يمكنك أن تنفذ الدارة على لوحة مثقبة مباشرة كما هو مشروح في المقال الأول في لا بد من قراءته. وإذا أردت أن تنجزها باحترافية أكبر فاستعن بالمعلومات الواردة في المقال الثاني لتخرجها على شكل لوحة مطبوعة وجميلة. انظر للمقال الثاني في لا بد من قراءته وستفهم عما ندندن حوله هنا. |
|
|
|
|
برمجة المتحكم ATtiny2313
|
يجب أن تقوم بتحويل الشيفرة البرمجية الموجودة بين ملفات البطاقة (الملفavr910_2313_v38c.hex) إلى قلب المتحكم عن طريق استخدام مبرمجة معينة وبرنامج خاص بهذه المسائل. إذا لم تملك لا هذا ولا ذاك فعليك بالمقالات في قسم اللوحات الإليكترونية بموقع اصنعها وستجد ما يشفي غليلك فيها.
قبل أن تحول الشيفرة البرمجية إلى قلب المتحكم ATtiny2313 قم بما يلي: 1- قم أولا بإزلة الإختيار Devide clock by 8 internaly 2- ثم قم باختيار Ext. Crystal Osc. 14CK + 65ms في معايير الفيوز (Fuse settings) |
|
|
|
تظهر هذه الصورة نافذة ضبط معايير EEPROM للمركب FT232BM |
ضبط البطاقة المبرمجة (غير ضروري)
|
يمكنك إعطاء تسمية لبطاقتك، مثلا يمكنك تسميتها AVR ISP فتظهر لك عند إيصالها بالحاسوب عن طريق الكابل USB. في هذه الحالة يجب أن تقوم بتغيير نفس المعلومات في الملفينFTDIBUS.INF و FTDIPORT.INF.
إذا لم تقم بأي تغيير على مستوى الذاكرة EEPROM فأنت لست بحاجة إلى عمل شيء على نظام التشغيل Windows XP SP2 أو الإصدار الأحدث منه حيث أن به البرامج المشغلة لهذه البطاقة. |
|
|
|
استعمال البطاقة المبرمجة
|
تعمل هذه المبرمجة بشكل مثالي مع البرنامج AVRprog وآخر أحسن منه هو AvrOspII V5.47 من أجل برمجة متحكمات أكثر. يمكنك برمجة المتحكمات AVR بهذه المبرمجة عن طريق استعمال البرنامج AvrOspII V5.47 أو إصدارا أحدث له. الغرض من استعماله هو كونه يدعم العديد من المتحكمات AVR التي يمكنك برمجتها باستعماله كما قلنا. يمكنك تحميله من الرابط التالي http://www.esnips.com/web/AtmelAVR. |
تأليف
المؤلف 1: Klaus Leidinger
البريد الإليكتروني: عنوان البريد الإلكتروني هذا محمي من روبوتات السبام. يجب عليك تفعيل الجافاسكربت لرؤيته.
المؤلف 2: Dimitris Porlidasعنوان البريد الإلكتروني هذا محمي من روبوتات السبام. يجب عليك تفعيل الجافاسكربت لرؤيته. (الإغريق)
البريد الإليكتروني: عنوان البريد الإلكتروني هذا محمي من روبوتات السبام. يجب عليك تفعيل الجافاسكربت لرؤيته.
المؤلف 3: عنوان البريد الإلكتروني هذا محمي من روبوتات السبام. يجب عليك تفعيل الجافاسكربت لرؤيته.
المؤلف 4: Vassilis Serasidis (الإغريق)
البريد الإليكتروني: عنوان البريد الإلكتروني هذا محمي من روبوتات السبام. يجب عليك تفعيل الجافاسكربت لرؤيته.
ترجمة بتصرف: محمد السهلي
{jumi [*3]}
{jumi [*3]}
{jumi [*3]}
المراجع
http://www.serasidis.gr/circuits/usbAvrProg/usbAvrProg.htm








