تقديم
|
ما عدا المتحكم PIC18F2550 المستعمل لإدارة شؤون هذه البطاقة فإن باقي المركبات الإليكترونية الأخرى سهل إيجادها مما يعني أن هذه المبرمجة يمكن صنعها بثمن بخس. هذه البطاقة المبرمجة تدعى باسم المبرمجة GTP-USB-Lite. |
تذكير
|
البطاقة المبرمجة تختلف عن البطاقة البرمجية فيما يلي: البطاقة المبرمجة: نفترص أنك حصلت على متحكم. كيف ستبرمجه؟ أو كيف ستدخل فيه برنامجا قمت بإنجازه؟ ستحتاج في هذه الحالة لبطاقة اليكترونية تصلها بالحاسوب لتقوم بتحويل البرنامج إلى المتحكم. هذه البطاقة تسمى بالبطاقة المبرمجة أو المبرمج. البطاقة البرمجية: هي امتداد للمتحكم. بمعنى آخر أنها تسهل عليك التعامل مع المتحكم عندما تريد أن تركبه في جهاز ما. وتساعدك أيضا على برمجته. أي أنها تضم أيضا مهام البطاقة المبرمجة. |
ملفات البطاقة
|
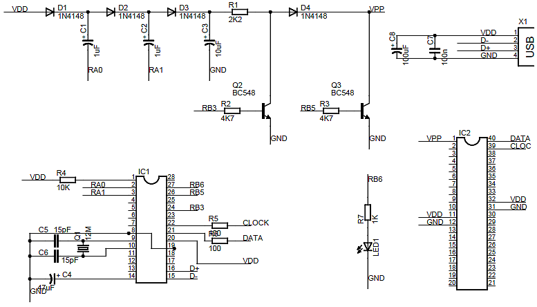
الملفات التي تحتاجها لصنع واستعمال هذه البطاقة هي كالتالي: winXPdriver البرنامج WinPic800 (v3.55b) البرنامج |
الأجزاء الرئيسية
|
العربية |
الرمز في الدارة الكهربائية |
الكمية |
القيمة أو الصيغة |
|
المتحكم |
IC1 |
1 |
PIC18F2550 |
|
مقبس المتحكم |
IC2 |
1 |
|
|
متذبذب كريستالي |
Q1 |
1 |
12 MHz |
|
مقحل (ترنزستور) |
Q2, Q3 |
BC548 |
|
|
منفذ USB |
X1 |
1 |
|
|
صمام ضوئي |
LED1 |
1 |
أخضر اللون |
|
صمام ثنائي |
D1, D2, D3, D4 |
4 |
1N4148 |
|
مقاومة |
R1 |
1 |
2.2 KOhm |
|
R2, R3 |
2 |
4.7 KOhm |
|
|
R4 |
1 |
10 KOhm |
|
|
R5, R6 |
2 |
100 Ohm |
|
|
R7 |
1 |
1 KOhm |
|
|
مكثف |
C1, C2 |
2 |
1 uF |
|
C3 |
1 |
10 uF |
|
|
C4 |
1 |
47 uF |
|
|
C5, C6 |
2 |
15 pF |
|
|
C7 |
1 |
100 uF |
|
|
C8 |
1 |
100 nF |
الدارة الكهربائية
|
تجد الدارة الكهربائية مرفقة مع الملفات في القسم ملفات البطاقة أيضا إذا كنت تريد رؤية أوضح رغم أنك لست بحاجة لها إذا كنت تريد صنع هذه البطاقة مباشرة. |
|
|
|
إذا كنت ملاحظا جيدا فلعلك ألمحت المكثف ذي السعة 100nF بالقرب من المقبس المخصص للمتحكمات المراد برمجتها. هذا المكثف ضروري جدا وبدونه لا تستطيع هذه المبرمجة فعل شيء إلا تنفيذ أوامر القراءة فقط. |
لا بد من قراءته
|
من فضلك اضطلع على المقالات الثلاث التالية ولو بنظرة خاطفة إذ أنها مهمة في تحويل الدارات الكهربائية إلى بطاقات إلكترونية بمهنية عالية وبصنع يدك فقط:
|
التصميم
|
قم بتحميله في ما ذكرناه في فقرة "ملفات البطاقة". |
|
تموضع المركبات
|
استعن بالصورة التالية من أجل وضع المركبات الإلكترونية بشكل صحيح في مواقعها على البطاقة.
تجدها أيضا مرفقة في القسم ملفات البطاقة.
الصورة الأولى تمثل تموضع المركبات على الوجه العلوي للبطاقة.
بينما الصورة الثانية فهي تمثل الوجه السفلي للبطاقة. |
|
|
|
تركيب
|
بالإعتماد على المقال الثاني في لا بد من قرائته يمكنك انجاز البطاقة الإليكترونية بسهولة. وإليك مثالا على ذلك: |
|
|
|
قم بتركيب المركبات الإليكترونية وابدأ بالصغيرة منها فالكبيرة. استعن بصورتي تموضع المركبات من إجل إنجازها على الشكل التالي: |
|
|
برمجة
|
تضم هذه البطاقة المتحكم PIC18F2550 الذي يدير شؤونها ويجب قبل أن تبدأ العمل بهذه البطاقة أن تبرمج هذا العقل الإليكتروني أولا. قم بجلب مبرمجة عادية ثم برمجه بالشيفرة التالية: إذا لم تجد مبرمجة عندك فعليك بصنعها هي أيضا ولك في هذين المقالين مثال على ذلك: بطاقة مبرمجة للمتحكمات PIC بالمنفذ المتوازي بطاقة مبرمجة للمتحكمات PIC والذاكرات EEPROM أو اسأل أحد أصدقائك لكي يبرمجه لك. |
طريقة الإستعمال
تثبيت البرنامج المشغل (Driver)
|
1- إذ لم تتجاوز مرحلة البرمجة في الفقرة السابقة فلا جدوى من متابعة هذا الجزء إلا بعد أن تنهي الذي سبق. 2- قم بتحميل البرنامج WinPic800 v3.55b وضعه في مكان على حاسوبك. |
||
|
|
||
|
3- قم بإيصال المبرمجة بالحاسوب وستنبثق لك النافذة على اليسار. اختر No ثم اضغط Next. |
|
|
|
4- بعدها تظهر النافذة التالية، اختر منها الأمر التالي: Install from a list or specific location (Advanced) |
||
|
اضغط على الزر Next.
ستقودنا هذه النافذة إلى تثبيت البرنامج المشغل أو ما يسمى بـ Driver. |
|
|
|
5- ستجد أننا أشرنا لك بتحميل Driver في قائمة الملفات أعلاه. قم باختياره عند انبثاق هذه النافذة لك. سيكون اسم المجلد هو winXP Driver
استعن بالصور التوضيحية التالية من أجل استكمال هذه المهمة. |
|
|
|
6- سيقوم الحاسوب الآن بتثبيت المشغل أي Driver. |
|
|
|
7- اضغط على Next |
|
|
استعمال WinPic800
|
عندما تريد برمجة المتحكمات PIC باستعمال هذه المبمرجة قم بتشغيل البرنامج WinPic800. |
|
|
اختر المسار التالي: Device → Hardware Test |
|
|
وهكذا تتم العملية بنجاح! |
|
تأليف
المؤلف: http://ali3nworld.blogspot.jp
البريد الإليكتروني: عنوان البريد الإلكتروني هذا محمي من روبوتات السبام. يجب عليك تفعيل الجافاسكربت لرؤيته.
ترجمة بتصرف: محمد السهلي
{jumi [*3]}
{jumi [*3]}
{jumi [*3]}
المراجع
http://ali3nworld.blogspot.jp/2006/09/gtp-usb-lite-programmer-again.html















التعليقات
مثل نظام windows 7 او windows 8
ارجو المساعدة في هذا السؤال لان معظمنا اليوم يعتمد على الكمبيوترات المحمولة و القسم الاكبر منها يعمل بنظام 7
ولمعرفة كيف تضعها على مقبس المتحكم، نرجوا أن تضطلع على المقالين التاليين ففيهما شرح لذلك أيضا:
1- isna3ha.com/.../...
2- isna3ha.com/.../...
اريد ان اسالك هل استطيع برمجة هذا المتحكم tda9111
بهذه البطاقة .............ارجو الرد السريع و شكرا
بخصوص المعلومات الخاصة بـ TDA9111، تجدها على الرابط التالي لعلها تفيدك.
pdf1.alldatasheet.com/.../TDA9111.html
عندي سؤال يا مهندس محمد , وهو : هل هذه المبرمجة شاملة لجميع عائلة البيك ام لا ؟ اذا كانت لا , هل لك ان تتكرم وتكتب الانواع الذي تبرمجها هذه المبرمجة ..؟
واود ان اشكرك واشكر جميع الاعضاء والقائمين على هذا الموقع الجبار الذي أُسس لخدمة الناس , وعلى جهودكم المتواصلة في رفع مستوى العلم والمعرفة عند العرب , فجزاكم الله عنا الف خير ...