تقديم
|
|
|
قد تجد العديد من الدارات الكهربائية المنشورة على الشبكة المعلوماتية والتي تصف كيفية إنجاز هذا المشروع دون استخدام لأي ميكروكنترولور. لكننا في هذا المشروع سنستعمل الميكروكنترولور من أجل توسيع العمل بالتصفيق. فمثلا لنقل أنك تحتاج لتصفق مرتين من أجل التحكم بالمصباح وثلاث بالتلفاز وقارئ الأقراص الضوئية أو المرئية بأربع وهكذا... هنا لا بد من استخدام ميكروكنترولور يقوم بإدارة هذه العمليات وجعل الدارة تستجيب لك حسب رغبتك في التحكم.
يمكنك أيضا أن تطور من هذه الفكرة وتخرجها على شكل جهاز للبيع لتتاجر به وقلما تجد فكرة كهذه واسعة الإنتشار بين الناس. |
استعراض
تحذير
|
الكهرباء يمكن أن يقتل، لذا فنحن لسنا مسؤالين إذا حدث لك مكروه. لا تقم بتهور واستعجال دون أن تتخذ الحيطة والحذر عند التعامل مع الكهرباء ككل. |
|
ملفات البطاقة
|
قم بتحميل هذه الملفات الضرورية لإنجاز هذا المشروع: |
الأجزاء الرئيسية
|
العربية |
الرمز في الدارة الكهربائية |
الكمية |
القيمة أو الصيغة |
|
متحكم |
IC1 |
1 |
ATmega8-P |
|
مستقبل ومشغل ثنائي |
IC2 |
1 |
MAX232 |
|
مقوم كهربائي موجب |
IC3 |
1 |
78L05Z |
|
مقاومة Resistor Resistance |
R1, R4 |
2 |
1 KOhm |
|
R2 |
1 |
100 KOhm |
|
|
R3, R6 |
2 |
10 KOhm |
|
|
R5 |
1 |
470 Ohm |
|
|
مكثف Capacitor Condensateur |
C1 |
1 |
100 nF |
|
C2, C3 |
2 |
220 nF |
|
|
C4, C5, C6 |
3 |
1 uF ربما تحتاج لواحد آخر أيضا |
|
|
C7 |
1 |
100 |
|
|
مقحل (ترنزستور) |
Q1, Q2 |
2 |
BC547 |
|
قاطع التيار |
S1, S2 |
2 |
|
|
مبدل كهربائي |
K1 |
1 |
|
|
صمام ضوئي |
LED1 |
1 |
|
|
صمام ثنائي |
D1 |
1 |
1N4148 |
|
منفذ بثقبين 2 Pin Port |
SL1 |
1 |
|
|
منفذ متتالي |
X2 |
1 |
|
|
مرحل |
RELAY |
1 |
|
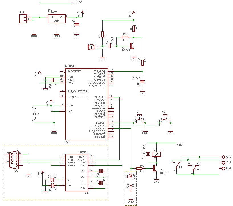
الدارة الكهربائية
|
إذا لم تكن الدراة الكهربائية واضحة بالنسبة لك فيمكنك تحميلها من خلال الرابط التالي وكبرها كما تريد: |
|
تتكون الدارة من ميكروكنترولور Atmega8 وميكروفون ومرحل (relay) وبعض المركبات الأخرى البسيطة. يتم إلتقاط الإشارة (التصفيق) من طرف الميكروفون ويتم تضخيمها من طرف الترنزستور BC548. تكمل الإشارة طريقها نحو مصفاة خفيفة من أجل إزالة الترددات العالية ومن ثم يتم تحويلها إلى قلب الدارة وهو الميكروكنترولور Atmega8. من أجل جعل الدارة الكهربائية بسيطة تم استعمال ترنزستور واحد لتضخيم الإشارة. تضم الدارة أيضا زرين كهربائيين يستعملان من أجل رفع وخفض حساسية الإشارة. تحتاج هذه الدارة إلى تغذية كهربائية تتراواح بين 7 و12 فولط ويجب أن يكون المرحل (relay) متناسبا مع هذا الجهد أيضا.
ملاحظة: إذا نظرت إلى الدراة الكهربائية فستجد أن بعض المقاطع محاطة بمستطيلات منقطة. هذا يعني أنها ليست ضرورية ويمكنك الإستغناء عنها. |
لا بد من قراءته
|
من فضلك اضطلع على المقالات الثلاث التالية ولو بنظرة خاطفة إذ أنها مهمة في تحويل الدارات الكهربائية إلى بطاقات إلكترونية بمهنية عالية وبصنع يدك فقط:
|
التصميم
|
بالإعتماد على المقال الثاني في لا بد من قرائته يمكنك انجاز البطاقة الإليكترونية بسهولة. قم بتحميلها في ما ذكرناه في فقرة "ملفات البطاقة". |
|
|
تموضع المركبات
|
استعن بالصورة التالية من أجل وضع المركبات الإليكترونية بشكل صحيح في مواقعها على البطاقة. |
|
|
تركيب
|
لبساطة الدارة يمكنك تركيبها بسهولة كبيرة على لوحة بلاستيكية مشبكة (bradboard) كما هو الحال بالنسبة للصورة التالية. |
|
|
|
ولكن إذ كنت تخمم في إنجاز منتوج تجاري ففي هذه الحالة يمكن الإعتماد على تصميمنا المشار إليه أعلاه أو رسم الدارة الكهربائية في برنامج خاص وتحويلها إلى بطاقة إليكترونية احترافية. وهذا الشيء هو الذي أشرنا إليه في المقال الثالث في لا بد من قرائته (ارجع لفوق).
ثم إذا أردت المتاجرة به فلا تنسى أن تجعل له صندوقا يضم هذه البطاقة وليكن جذابا أيضا حتى يجذب الناس إلى شراءه.
|
|
|
برمجة
|
الشيفرة يمكنك تحميل الشيفرة أعلاه في فقرة ملفات البطاقة. تمت كتابة الشيفرة باللغة المعلوماتية C باستعمال AVR Studio و مكتبة WinAVR. |
|
|
|
نعتبر أن المحول التناظري الرقمي (ADC) للميكروكنترولور لحظي وأن قيمة الإشارة التي يتم استقبالها تتم مقارنتها مع متغير. وهذا المتغير يمكن تعديله إذا ضغط المستعمل على الزر S1 أو الزر S2.
وبالتالي، فإن المستخدم يمكنه أن يزيد أو ينقص من شدة الإشارة الضرورية لتنشيط عمل الدارة. إذا كانت قيمة ADC أقل من قيمة المتغير فلاشيء سيحدث. وعلى العكس، إذا كانت القيمة أكبر من قيمة المتغير فإن timer0 يتم تنشيطه فيبدأ بالعد. في كل مرة يكون فيها المؤقت فائضا، تتم الزيادة في متغير يدعى timer.
تتم مقارنة قيمة المتغير timer بثلاث قيم ثابتة هي: burst_time و ready_time و time_out. إذا كانت قيمة المتغير timer تساوي قيمة burst_time فستصبح قيمة المتغير brust هي 1. وإذا كانت قيمة المتغير timer تساوي قيمة ready_time فستصبح قيمة المتغير ready هي 1 وقيمة brust هي 0. أما إذا كانت قيمة المتغير timer تساوي قيمة time_out فستصبح قيم المتغيراث الثلاث هي 0.
عندما يتم التقاط تصفيقة أخرى باليدين، فإنه إذا كان brust = 1 فإن الميكروكنترولور يمسح كل المتغيرات وتبدأ أداة التكرار البرمجية بالعمل من البداية مرة أخرى. وإذا كان brust = 0 و ready = 1 فسيتم تنشيط المخرج.
ينغلق المرحل فقط إذا كان الوقت بين التصفيقة الواحدة والأخرى تقريبا صحيحا بالنسبة لما تمت به برمجة الميكروكنترولور. وهذا ضروري بطبيعة الحال لتفادي انطفاء ضوء المصباح بحدوث تصفيقات فجائية وعشوائية. |
|
USART
يمكنك استعمال بما يسمى USART من أجل امتحان عمل الجهاز. سيقوم بتمكينك بامتحان عمل الجهاز قبل أن تضعه تحت التطبيق. والنافذتين هاتين لمساعدتك على استعمال البرنامج لا غير. |
|
|
|
|
تأليف
تأليف: Toddy Cangica
ترجمة بتصرف: محمد السهلي
{jumi [*3]}
{jumi [*3]}
{jumi [*3]}
المراجع










التعليقات
هل يمكن ان تتكرموا وتوضحوا لنا دائرة بسيطة بدل هذي ولكم كل الشكر علي جهودكم التي لا تقدر بثمن