{jumi [*3]}
تقديم
|
بطاريات النيكل والكادميوم (NiCd) هي نوع من البطاريات القابلة للشحن حيث تمثل مادة الكادميوم الأقطاب في البطارية. تمت اختراعها سنة 1899 م. تمثل الصورة التالية مكونات البطارية: |
|
|
|
|
|
1- الغطاء الخارجي 2- العازل بين الإليكترودات 3- القطب الموجب 4- االقطب السالب |
|
لا بد من قراءته
|
من فضلك اضطلع على المقالات الثلاث التالية ولو بنظرة خاطفة إذ أنها مهمة في تحويل الدارات الكهربائية إلى بطاقات إلكترونية بمهنية عالية وبصنع يدك فقط:
|
البطاريات الممكن شحنها
|
البطاريات AA |
البطاريات AAA |
|
|
|
|
البطاريات PP3 |
البطاريات 6F22 |
|
|
|
الأجزاء الرئيسية
|
العربية |
الرمز في الدارة الكهربائية |
الكمية |
القيمة أو الصيغة |
|
مقوم كهربائي |
IC1 |
1 |
LM317T |
|
مقحل (ترنزستور) |
T1, T2, T3 |
3 |
BC547 |
|
صمام ثنائي |
D1, D2, D3 |
3 |
1N4148 |
|
D4, D5, D6 |
3 |
1N4004 |
|
|
مكثف |
C1 |
1 |
470 uF, 35V |
|
C2 |
1 |
100 nF |
|
|
مقاومة |
R1 |
1 |
22 Ohm, 0.5W |
|
R2 |
1 |
12 Ohm |
|
|
R3 |
1 |
270 Ohm, 0.5W |
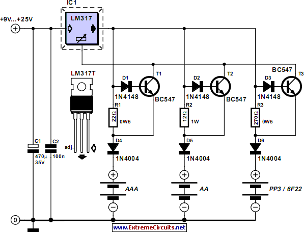
الدارة الكهربائية
|
|
|
|
|
يعتبر المقوم الكهربائي LM317 هو القلب النابض لهذه الدارة البسيطة. ويتم شحن البطاريات المختلفة حسب حالة المرابط الأزواج JP1-JP4 و JP2-JP4 و JP3-JP4. ولشرح هذه الدارة نأخذ المثال التالي:
فمثلا، إذا تم ربط المربطين JP1-JP4مع بعض فإن تدفق التيار سيسبب انخفاضا للجهد الكهربائي عند المقاومة R1، وبالتالي يتسبب الصمام الثنائي D1 هو الآخر في انخفاظ الجهد (0.7 فولط) ومن ثم تنشيط الترنزستور T1. ومنه، من خلال القطب الباعث للترنزستور سيتدفق التيار القادم من مربط الضبط للمقوم الكهربائي LM317.
يقوم الصمام D4 من منع التيار القادم من البطارية الخاضعة لعملية الشحن إلى الدارة الكهربائية الشاحنة. تقوم المقاومات R1 و R2 و R3 من ضبط التيار الشاحن وقيمها تحسب من خلال العلاقة التالية: Rx=(1,25 + 0,1) / I حيث x = 1,2,3و I يساوي عُشر (1/10) من مستوى شحن البطارية. مثلا إذا كان للبطارية مستوى يقدر بـ 1700mA فبالتالي I=170.
يجب على الجهد الناتج أن يساوي على الأقل 3 أضعاف جهد البطارية. مثلا، الجهد 25 فولط يمكن أن يشحن بطارية 8.4 فولط (9 فولط).
المقاومة R3 من صنف 1/2Watt والمقاومتين R1 و R2 من صنف 1/4watt. |
التصميم
|
بالإعتماد على المقال الثاني في لا بد من قرائته يمكنك انجاز البطاقة الإليكترونية بسهولة.
قم بتحميلها عبر الضغط على الملف التالي: |
|
تموضع المركبات
|
استعن بالصورتين التاليتين من أجل وضع المركبات الإليكترونية بشكل صحيح في مواقعها على البطاقة. |
|
|
|
|
تركيب واستعمال
|
المرابط |
نوع البطارية |
|
JP1 - JP4 |
AAA |
|
JP2 - JP4 |
AA |
|
JP3 - JP4 |
PP3 و 6F22 |
|
الصورة جانبه هي مثال تجاري للشاحن NiCd/NiMH وتقريبا البطاقة الإليكترونية شبيهة بما وصفناه هنا.
سعر هذه المنتوج هو: 51.425 دولارا أمريكيا إلى حدود كتابة هذا المقال، أي ما يعادل: 441 درهما مغربيا 314 جنيها مصريا 193 ريالا سعوديا
حيث أن البطاقة سهلة جدا فما عليك إلا أن تفكر في تصميم لشكل صندوق الجهاز بنفسك.
والسلام! |
|
تأليف
تأليف: Ilias Iliadis
البريد الإليكتروني: عنوان البريد الإلكتروني هذا محمي من روبوتات السبام. يجب عليك تفعيل الجافاسكربت لرؤيته.
ترجمة بتصرف: محمد السهلي
{jumi [*3]}
{jumi [*3]}
{jumi [*3]}
المراجع
http://www.electronics-lab.com/projects/power/009/index.html












