{jumi [*3]}
تقديم
|
قد يكون من السذاجة أحيانا إضاعة الوقت في صنع بطاقة لها نفس مهام قاطع التيار الكهربائي. لكن، يمكنك استغلال مثل هذه البطاقة وتطويرها إلى نسخة قابلة للتحكم باشتغال الأجهزة وإيقافها عن بعد مثلا.
أهم عناصر هذه البطاقة هي المؤقت 555 والمرحل وزر الضغط. هذه البطاقة عن تطبيق مباشر لهذه المركبات الإليكترونية. |
ملفات البطاقة
|
يمكنك تحميل ملفات البطاقة في بادئ الأمر من خلال الضغط على الرابط التالي: |
الأجزاء الرئيسية
|
العربية |
الرمز في الدارة الكهربائية |
الكمية |
القيمة أو الصيغة |
|
مؤقت |
IC1 |
1 |
NE555 |
|
زر ضغطي |
S1 |
1 |
|
|
مقحل (ترنزستور) |
J1 |
1 |
2N3904 |
|
صمام ضوئي |
RED_LED |
1 |
|
|
صمام ثنائي |
D1 |
1 |
1N4004 |
|
المرحل |
K1 |
1 |
|
|
مكثف |
C1 |
1 |
1-10 uF |
|
مقاومة |
R1 |
1 |
1 KOhm |
|
R3, R2 |
2 |
10 KOhm |
|
|
R4 |
1 |
100 KOhm |
|
|
R5 |
1 |
330 Ohm |
|
|
موصل |
X1, X2 |
2 |
بمدخلين |
|
X2 |
1 |
بثلاثة مداخل |
الدارة الكهربائية
|
يمكنك تحميلها بصيغ أخرى كذلك Eagle format أو PDF format. |
|
|
|
يعتبر المؤقت 555 هو القلب النابض لهذه الدارة، وتم وضعه فيها بحيث يغير الحالة حسب المرة التي ضغط فيها الزر. ترتوي الدارة بتغذية كهربائية جهدها هو 5 فولط وتم إدماج رؤوس في البطاقة من أجل ربطها مع الأجهزة المراد التحكم بها بهذه الطريقة. وأضيفَ الصمام الضوئي من أجل معرفة حالة الدارة عند الضغط على الزر.
عند الضغط على الزر S1 يتم تنشيط المرحل. والمربطين 2 و 6 للمؤقت 555 مزودان بنصف الجهد الكهربائي للدارة. عندما يتم تنشيط مربط الخرج 3 للمؤقت، يتم أيضا شحن المكثف C1 والعكس بالعكس.
عندما يتم الضغط على الزر يظهر جهد المكثف على المربطين 2 و 6 ويغير مربط الخرج 3 الحالة كما يتغير أيضا جهد المكثف. وبالتالي فإنه إذا كان الخرج مرتفعا (5 فولط) يصبح للمكثف أيضا 5 فولط.
عندما يتم الضغط على الزر يصبح المربط 3 منخفضا وبالتالي يكون للمكثف 0 فولط، وعندما يتم الضغط عليه مرة أخرى يرتفع الجهد في الخرج مرة أخرى وبالتالي نحصل على آلية الضغط المتناوب.
عندما يكون الخرج مرتفعا يجري الترنزستور T1 تيارا وكنتيجة ينغلق المرحل (Relay, Relais) والعكس بالعكس أيضا. ويستعمل الصمام الثنائي D1 من أجل حماية الترنزستور من الرجوع العكسي للتيار عندما ينفتح المرحل.
أحد سلبيات هذه الدارة أنه عند إيصال الطاقة الكهربائية لها يشتغل المرحل أيضا. ولحل هذا المشكل يمكنك أن تراجع المرجع الثاني أسفل المقال في فقرة المراجع. |
لا بد من قراءته
|
من فضلك اضطلع على المقالات الثلاث التالية ولو بنظرة خاطفة إذ أنها مهمة في تحويل الدارات الكهربائية إلى بطاقات إلكترونية بمهنية عالية وبصنع يدك فقط:
|
التصميم وتموضع المركبات
|
بالإعتماد على المقال الثاني في لا بد من قرائته يمكنك انجاز البطاقة الإليكترونية بسهولة. |
||
|
|
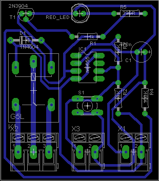
استعن بالصورة على اليمين من أجل وضع المركبات الإليكترونية بشكل صحيح في مواقعها على البطاقة.
يمكنك تحميلها بصيغ أخرى كذلك: |
|
تركيب
|
قم بتركيب المركبات الصغيرة هي الأولى ثم الأكبر فالأكبر. والصورة التالية تظهر لك البطاقة النهائية وكذا اختبار عملها على إشعال مصباح كهربائي صغير. وقبل الضغط يمكنك أن ترى أن المصباح غير مشتعل. |
|
|
|
وعند الضغط على أي زر سواء الذي في الدارة أو الذي تم ربطه بالبطاقة فسيشتعل المصباح. |
|
|
تأليف
تأليف: Michail Papadimitriou
ترجمة بتصرف: محمد السهلي
{jumi [*3]}
{jumi [*3]}
{jumi [*3]}
المراجع
http://todbot.com/blog/2010/01/02/momentary-button-as-onoff-toggle-using-555/
http://www.bowdenshobbycircuits.info/page9.htm#555-T.gif
http://www.electronics-lab.com/projects/misc/012/index.html




التعليقات
عندي إستفسار :
انا افهم من الكلام السابق أنه عند الشغط على الزر يعمل المصباح
طيب بإفتراض ان المصباح منير أساسا
هل عند الضغط مرة أخري سيغلق المصباح؟